本網站使用cookies為您提供更好的用戶體驗。繼續使用本網站表示您同意我們的隱私權政策。
師資介紹| 影片介紹| 榮譽榜單感言| 升學資訊
基隆儒林補習班
    CLOSE
  • 學習歷程
    • 回上一頁
    • 優勝學習
    • 科技領域
    • 數資培訓
    • APCS檢定學程
    • 英檢多益
    • 小論文營隊
  • 國小
    • 回上一頁
    • 數學班系
    • 寫作班系
    • 科學實驗
  • 國中
    • 回上一頁
    • 小六升國一
    • 國一
    • 國二
    • 國三
    • 影片介紹
  • 高中
    • 回上一頁
    • 國三升高一
    • 高一
    • 高二
    • 高三
  • 武崙分校
    • 回上一頁
    • 小六升國一
    • 國一
    • 國二
    • 國三
  • 榮譽榜單
  • 雲端平台
  • 影片介紹
  • 升學資訊
  • Copyright © 2017 MIRACLE

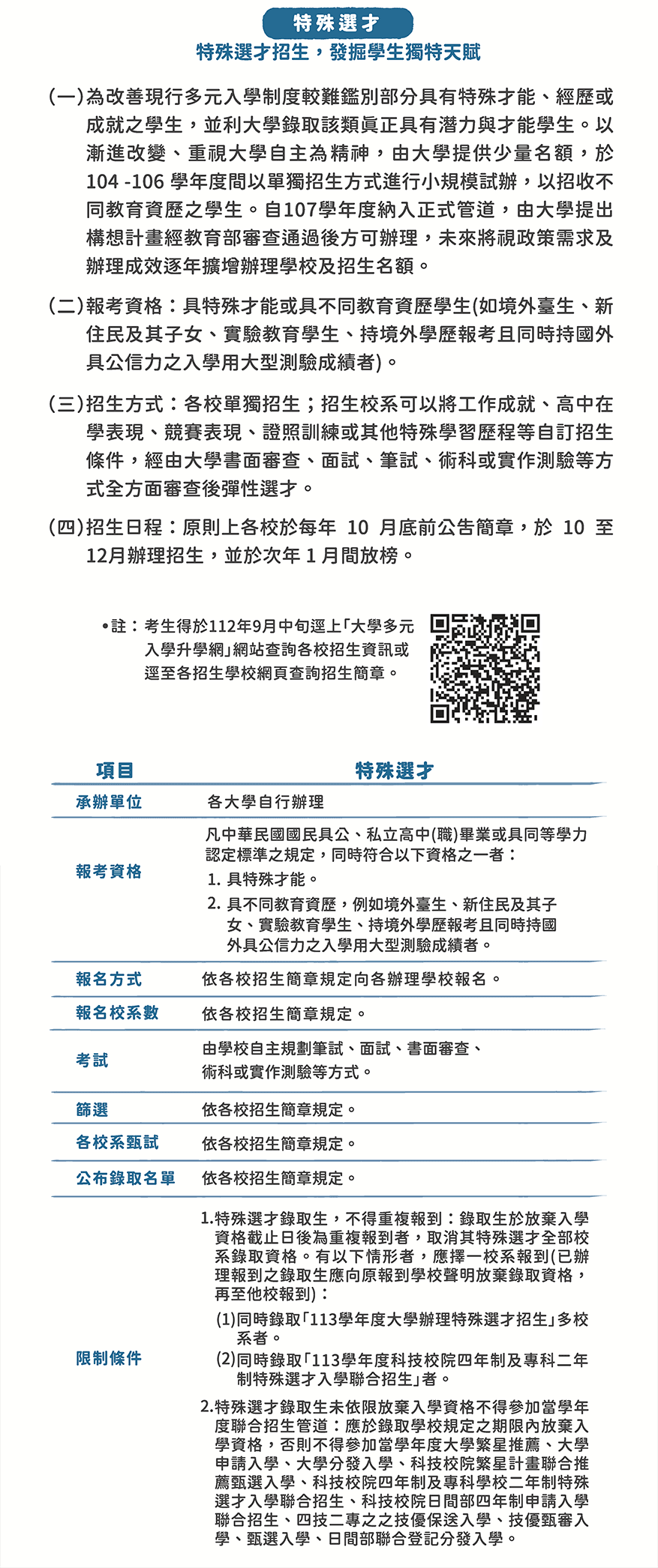
什麼是特殊選才

  • 首頁
  • 升學資訊
  • 114特殊選才招生計畫
升學資訊
  • 相關網站
  • 114學年重要試務日期
  • 114特殊選才招生計畫
  • 114考試分發
回上層
 臺北升學招牌  X  基隆在地經驗
 港口的風,送老鷹到更遠的地方  基隆儒林,陪孩子完成自己的夢

【 儒林升大學 】

地址:基隆市仁一路305號7樓

電話:(02)2429-3987轉25、26、27

Facebook LINE

【 儒苑升高中 】

地址:基隆市仁一路305號5樓

電話:(02)2429-3987轉31、33

Facebook LINE

【 武崙分校 】

地址:基隆市武嶺街247-5號1樓

電話:(02)2434-7777

Facebook LINE
採用全球最先進SSL 256bit 傳輸加密機制
建議使用Chrome、Firefox、 Safari最新版本瀏覽
Designed by 米洛網頁設計
我想問問題|預約試聽